Peer Review Policy
PEER REVIEW POLICY
Pedagogical Perspective (PedPer)
ISSN: 2822-4841 | DOI Prefix: 10.29329
Quick Summary
Pedagogical Perspective (PedPer) (eISSN: 2822-4841) applies a rigorous double-blind peer review process to all submissions. The identities of authors and reviewers are kept confidential throughout the evaluation and decision-making stages to ensure objectivity, fairness, and academic integrity. The editorial workflow — from initial screening to final decision — is designed to uphold the highest standards of scholarly publishing.
Publication frequency: March & October
Peer review: double-blind, ≥2 independent reviewers
Fees: No APCs

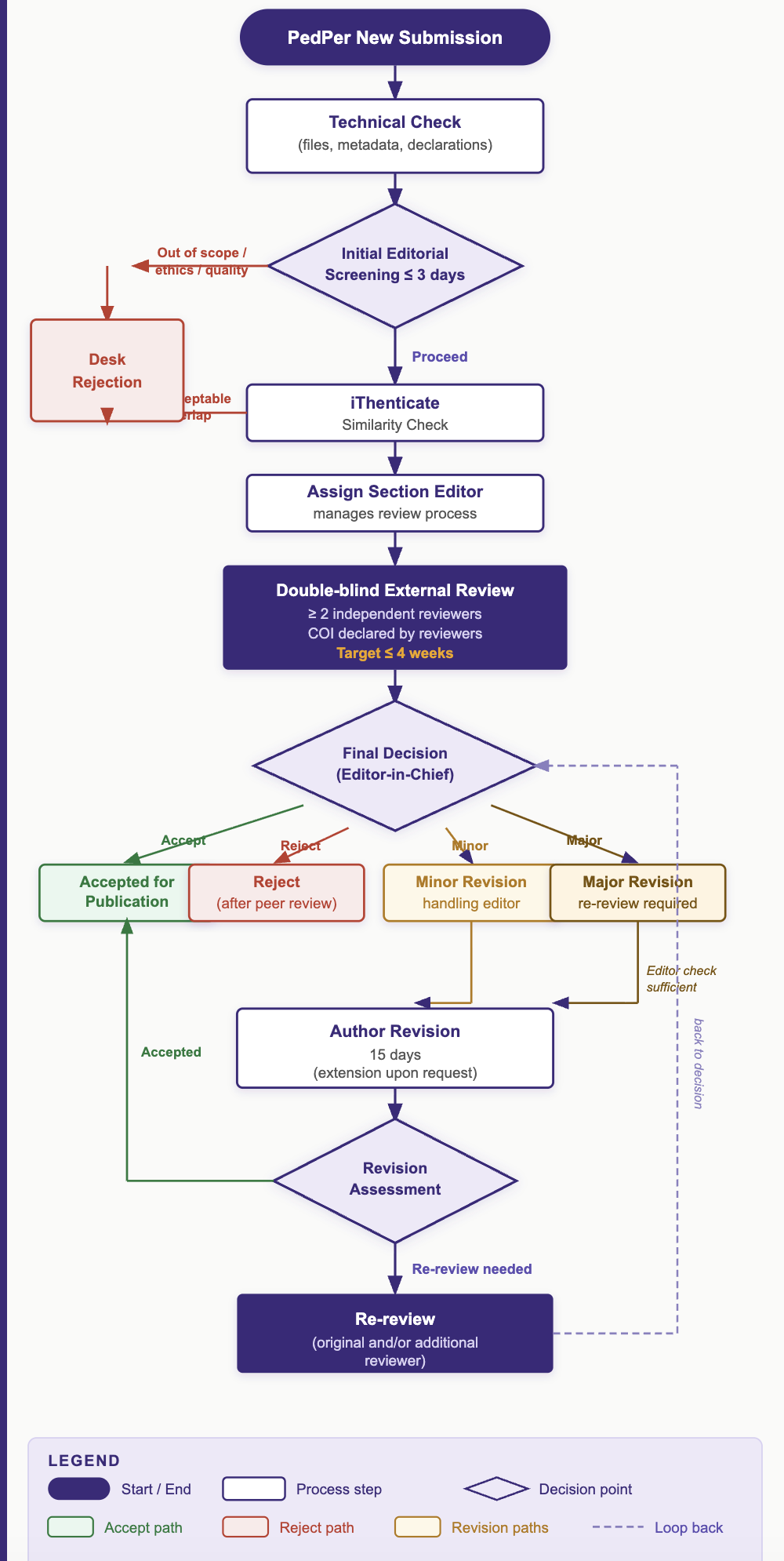
Figure 1. PedPer’s double-blind peer review workflow: technical check → initial editorial screening (≤ 3 days) → iThenticate similarity check → section editor assignment → external review by ≥ 2 independent reviewers (target ≤ 4 weeks) → editorial decision (Editor-in-Chief) → author revision (15 days, extension upon request) → revision assessment and re-review when needed.
Note: Timelines are targets and may vary depending on reviewer availability and the scope of revisions.
1) Initial Editorial Screening (within 3 business days)
All submissions undergo an initial check by the Editor-in-Chief (or a designated editor) to assess:
- Fit with the journal’s aims and scope
- Basic scholarly quality and originality
- Compliance with publication ethics, required declarations, and authorship criteria
- Language adequacy for peer review
- Completeness of submission files and metadata
Submissions may be declined (desk rejection) at this stage if they are out of scope, lack sufficient originality, or raise ethical concerns. Authors whose manuscripts are desk-rejected solely due to language inadequacy may be invited to resubmit after professional language editing, provided the manuscript otherwise meets scope and quality thresholds.
2) Plagiarism / Similarity Screening
PedPer screens all manuscripts using iThenticate prior to peer review. Similarity reports are evaluated by the editorial office considering disciplinary norms and excluding references and properly quoted material where applicable. As a general guideline, if the overall similarity index exceeds 20% (excluding references and direct quotations), the manuscript is subject to further editorial assessment and may be rejected where the overlap is judged unacceptable. Manuscripts showing evidence of plagiarism, redundant publication, or unacceptable overlap may be rejected or returned to authors for clarification and correction.
3) Assignment to Section Editor
Manuscripts that pass the initial screening and similarity check are assigned to a Section Editor who manages the external peer review process and ensures confidentiality and ethical compliance throughout the evaluation.
4) External Double-Blind Peer Review (target: within 4 weeks)
Eligible manuscripts are reviewed by at least two independent reviewers with expertise in the relevant subject area. Reviewers are selected based on:
- Relevant expertise, publication record, and academic standing in the field
- Independence from the authors (institutional, financial, personal, and academic)
- Absence of conflicts of interest
Invited reviewers are asked to accept or decline the review invitation within 5 business days. If a reviewer declines or does not respond within this period, alternative reviewers are promptly invited. The editorial office aims to secure all reviewer acceptances within 10 business days of assignment.
Reviewer evaluation criteria
Reviewers are asked to evaluate each manuscript against the following criteria:
- Originality and significance — Does the manuscript present new findings, perspectives, or approaches that make a meaningful contribution to the field?
- Methodological rigor — Is the research design appropriate, clearly described, and systematically executed? Are the methods reproducible?
- Theoretical and conceptual framework — Is the study grounded in relevant theory and existing literature?
- Quality and clarity of writing — Is the manuscript well-organized, clearly written, and free of significant language errors?
- Literature review — Is the literature review comprehensive, current, and critically integrated?
- Data analysis and interpretation — Are the analytical methods sound and the findings accurately interpreted?
- Ethical compliance — Does the study demonstrate appropriate ethical approvals, informed consent, and data handling? Where ethics committee approval was not obtained, does the manuscript include a written declaration confirming that ethical principles were upheld throughout the research process?
- Implications for practice — Does the manuscript offer clear and actionable implications for educational practice, consistent with PedPer’s mission?
- Relevance to journal scope — Does the manuscript align with PedPer’s aims and scope?
Reviewer recommendations
Reviewers provide structured feedback using the journal’s review form and recommend one of the following outcomes:
- Accept — The manuscript is suitable for publication without further changes.
- Minor Revision — The manuscript requires minor modifications before acceptance.
- Major Revision — The manuscript requires substantial revisions and will undergo re-review upon resubmission.
- Reject — The manuscript is not suitable for publication in PedPer.
Reviewers may also provide confidential comments to editors that are not shared with authors.
5) Editorial Decision
Based on reviewer reports, the Section Editor makes a recommendation to the Editor-in-Chief, who makes the final decision. Authors receive the decision along with anonymized reviewer reports.
Handling conflicting reviewer recommendations
When the two reviewers provide significantly divergent recommendations (e.g., one recommends acceptance while the other recommends rejection), the Editor-in-Chief may:
- Invite a third independent reviewer to provide an additional assessment, ensuring a fair and balanced decision;
- Make a decision based on the existing reports if the editor has sufficient subject expertise and the points of divergence can be resolved editorially.
In all cases, the rationale for the editorial decision is communicated to the authors transparently.
6) Revisions (author response time: 15 days)
For Minor Revision and Major Revision decisions, authors are expected to submit:
- A revised manuscript clearly indicating all changes (e.g., tracked changes or highlighted text)
- A detailed point-by-point response letter addressing each reviewer comment
Authors are given 15 days to submit revisions. If more time is needed, authors should request an extension before the deadline.
Revision rounds and process control
- Manuscripts requiring minor revision are generally assessed by the handling editor without re-sending to external reviewers, unless the editor deems it necessary.
- Manuscripts requiring major revision are typically re-sent to the original reviewers (or substitute reviewers if unavailable) for a second evaluation.
- A maximum of two revision rounds is generally permitted. If the manuscript does not reach an acceptable standard after two rounds, the Editor-in-Chief may issue a final rejection.
- If an author fails to submit the revised manuscript within the given deadline (or any agreed extension), the manuscript may be treated as withdrawn.
7) Confidentiality and Transparency
- Reviewer identities are not disclosed to authors.
- Reports shared with authors are anonymized.
- Editors and reviewers must maintain confidentiality about submitted manuscripts and the peer review process.
- Unpublished material from manuscripts under review must not be used by reviewers, editors, or editorial staff for their own research or any other purpose.
8) Reviewer Ethics and Responsibilities
Reviewers play a critical role in maintaining the scholarly integrity of PedPer. All reviewers are expected to:
- Provide objective, constructive, and evidence-based feedback within the agreed timeframe.
- Evaluate manuscripts solely on their scholarly merit, without bias related to the authors’ gender, nationality, ethnicity, religion, institutional affiliation, or political views.
- Declare any potential conflicts of interest and recuse themselves if they cannot provide an unbiased review.
- Maintain strict confidentiality regarding the manuscript and the review process.
- Not use ideas, data, or arguments from the manuscript under review for their own benefit.
- Alert the editor to any suspected ethical violations, plagiarism, or data fabrication/falsification.
PedPer’s reviewer guidelines and ethical expectations are aligned with COPE Ethical Guidelines for Peer Reviewers. Reviewers are encouraged to consult COPE’s resources for guidance on ethical review practices.
9) Authorship Verification and Contributor Roles
PedPer verifies that all submissions comply with responsible authorship practices during the editorial screening process. The journal’s authorship standards are guided by the following frameworks:
COPE Authorship Guidelines
In accordance with COPE, PedPer expects that all individuals listed as authors have made a substantial contribution to the work and that no one who qualifies for authorship has been omitted. Specifically:
- All named authors must have made a meaningful intellectual contribution to the conception, design, execution, or interpretation of the reported study.
- All authors must have been involved in drafting or critically revising the manuscript for important intellectual content.
- All authors must have approved the final version of the manuscript and agreed to its submission.
- All authors must accept accountability for the accuracy and integrity of the work.
Gift authorship (inclusion of individuals who have not contributed substantively), ghost authorship (omission of individuals who have contributed substantively), and the sale or exchange of authorship positions are considered serious violations of publication ethics and may result in rejection, correction, or retraction.
CRediT (Contributor Roles Taxonomy)
PedPer strongly encourages the use of the CRediT (Contributor Roles Taxonomy) to transparently document each author’s specific contribution. CRediT is an internationally recognized taxonomy that distinguishes 14 contributor roles:
- Conceptualization · Methodology · Software · Validation · Formal analysis · Investigation · Resources · Data curation · Writing — original draft · Writing — review & editing · Visualization · Supervision · Project administration · Funding acquisition
Authors are encouraged to include a CRediT-based author contribution statement in their manuscripts (e.g., “Author A: Conceptualization, Methodology, Writing — original draft; Author B: Data curation, Formal analysis, Writing — review & editing”). This practice enhances transparency, supports fair credit allocation, and aligns with international publishing standards.
Changes to Authorship
Any changes to the author list after submission (addition, removal, or reordering of authors) must be requested in writing, with a clear justification, and must be approved by all listed authors. The Editor-in-Chief reviews all authorship change requests. Requests received after acceptance may delay publication.
For full details, see the Authorship & Contributorship page.
10) Peer Review for Thematic (Special) Issues
All manuscripts submitted to thematic (special) issues of PedPer undergo the same double-blind peer review process as regular submissions. There is no reduction or modification of review standards for thematic issues. Guest editors coordinate the issue but do not make final acceptance decisions; the Editor-in-Chief retains ultimate editorial authority and decision-making responsibility for all thematic issue content.
11) Appeals and Complaints
PedPer follows recognized publication-ethics guidance (e.g., COPE principles) when handling appeals and complaints.
Appeals
Authors may appeal an editorial decision by submitting a reasoned letter with supporting evidence to info@pedagogicalperspective.com. Appeals must clearly explain why the author believes the decision was incorrect, and should provide a detailed, point-by-point response to the reviewer and editor comments.
Appeals are reviewed by the Editor-in-Chief. Where warranted, the Editor-in-Chief may invite an independent reviewer (i.e., a reviewer not involved in the original evaluation) to reassess the manuscript. Editors aim to respond to appeals within two months. Appeals may result in:
- Confirmation of the original decision
- A request for revision based on new or additional review
- Reassignment for additional independent review
Final decisions on appeals rest with the Editor-in-Chief and are considered conclusive.
Complaints
Complaints regarding editorial conduct, review quality, or other concerns should be directed to info@pedagogicalperspective.com. All complaints are handled in accordance with COPE guidelines. For further details, see the Complaints & Appeals Policy page.
12) Withdrawal Policy
Authors are encouraged to avoid withdrawal once peer review has begun. Withdrawal requests after review has started are considered only in exceptional circumstances, which may include:
- Discovery of a serious methodological error or data integrity issue that invalidates the findings
- Identification of an ethical concern (e.g., lack of appropriate ethics approval) after submission
- Discovery of simultaneous submission to another journal (double submission)
- Significant personal or professional circumstances preventing the authors from completing the review process
Withdrawal requests must be submitted in writing with a clear justification to info@pedagogicalperspective.com. If the peer review process is delayed for more than six months beyond the target timeline, authors may request withdrawal without further justification.
13) Process Timeline Summary
|
Stage |
Target Duration |
Responsible |
|
Initial Editorial Screening |
≤ 3 business days |
Editor-in-Chief |
|
Plagiarism / Similarity Screening |
During initial screening |
Editorial Office |
|
Reviewer Invitation & Acceptance |
≤ 5–10 business days |
Section Editor |
|
External Peer Review |
≤ 4 weeks |
External Reviewers |
|
Editorial Decision |
≤ 1 week after reviews |
EiC / Section Editor |
|
Author Revision |
15 days (extendable) |
Authors |
|
Re-review (if Major Revision) |
≤ 3 weeks |
Original Reviewers |
|
Appeal Response |
≤ 2 months |
Editor-in-Chief |
|
Total (submission to first decision) |
8–12 weeks (target) |
|
Note: These timelines are targets. Actual processing times may vary depending on reviewer availability, the complexity of the manuscript, and the scope of revisions required.
14) Related Policies
- Publication Ethics & Malpractice
- Authorship & Contributorship
- Conflict of Interest (COI) Statement
- Plagiarism & Similarity Policy
- Complaints & Appeals Policy
- Handling Allegations of Misconduct Policy
- Corrections, Retractions & Expressions of Concern Policy
- Thematic Issue Policy
Contact
For peer review inquiries: info@pedagogicalperspective.com



